Guideline
Abklärung bei Gelenkschmerzen
Zuletzt revidiert: 01/2025 Letzte Änderung: 01/2026
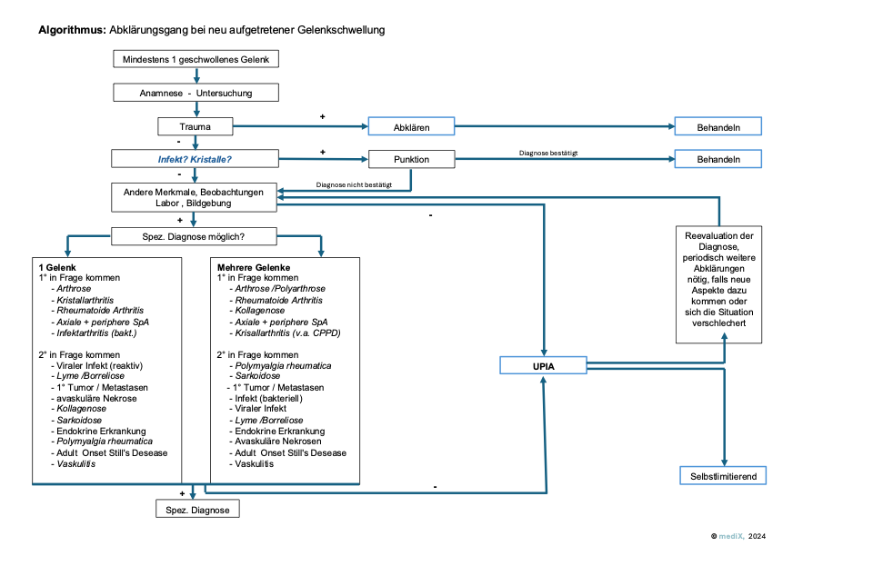
- Algorithmus 1 Gelenkschwellung
- Algorithmus 2 Gelenkschmerz
- FS Orthopädische Einlagen
- Patienteninformation Unspezifische Schulterschmerzen
- Patienteninformation Kieferbeschwerden
- Patienteninformation Patellofemorales Schmerzsyndrom
- Patienteninfromation Laterale Epicondylopathie (Tennisellbogen)
Aktualisierung 03/2025
- Die Guideline wurde um einen Abschnitt zur Differentialdiagnose von Myalgien/Arthralgien ergänzt (Kap. 2.4.3).
Aktualisierung 12/2025
- Aktualisierung des Algorithmus 2 „Abklärung Gelenkschmerz mit Differentialdiagnostik“ (Kap. 2.4)
- Ergänzungen zum Speziallabor bei V. a. Rheumatoide Arthritis (Kap. 2.4.4).
Über diese Guideline
Gelenkschmerzen sind ein häufiger
Konsultationsgrund in der Hausarztsprechstunde.
Diese Guideline soll helfen, im hausärztlichen Alltag rasch und
praktisch mögliche Differentialdiagnosen zu erkennen und
Abklärungsschritte einzuleiten.
Diese Guideline ersetzt die bisherige mediX Guideline
Entzündlich-rheumatische
Gelenkerkrankungen.
Weitere mediX Guidelines zu Krankheitsbildern mit
Gelenkschmerzen: mediX GL
Gicht und CPPD, mediX GL
Rückenbeschwerden, mediX
GL Arthrose, mediX
GL Polymyalgia rheumatica.
Zum Weiterlesen ist ein kostenloses Login erforderlich
Registrieren Sie sich und erhalten Sie erweiterten Zugang zu den praxisbezogenen mediX-Guidelines.
Ich bin bereits registriert: Anmelden
Zurück zur Seite «Wissen für Fachpersonen»